实时换乘地铁背后的美猴烟价格揭秘
全面释义关键词及其组合在探讨“实时换乘地铁”与“美猴烟价格是多少”这两个关键词及其组合时,我们首先需要明确这两个概念,实时换乘地铁指的是在现代城市出行中,利用高效的公共交通系统,根据实时交通信息,灵活选择地铁线路进行...
亚运国足晋级八强揭晓,最新消息一览无余!
关于亚运国足是否成功进入八强的消息引起了广大球迷的关注,经过激烈的角逐,亚运国足的表现备受瞩目,本文将为您带来关于亚运国足的最新消息,一同关注他们的战绩和晋级情况。亚运国足的奋斗历程在亚运会足球比赛舞台上,亚运国足的...
山西省交警执法流程详解,规范执法,保障公正,维护安全之路
为了进一步提高山西省道路交通安全管理水平,规范交警执法流程,保障公民合法权益,山西省交警部门根据相关法律法规,结合本省实际,制定了交警执法流程规范,本文将对山西省交警执法流程规范进行详细介绍。交警执法流程规范的目的和...
品牌魅力宣传画册,展示核心价值,传递品牌风采
在现代社会,品牌宣传和推广已成为企业发展的重要手段,为了更好地展示品牌特色,传递品牌核心价值,许多企业开始注重宣传图册的设计和制作。“ID宣传图册”作为一种重要的宣传形式,因其独特的设计和丰富的内涵,正受到越来越多企...
『天净沙·房山探秘,一站式旅游攻略』
房山,这片充满自然韵味与人文底蕴的土地,如诗如画,令人流连忘返,这里,巍峨的山川、清澈的溪流、古老的遗迹共同绘制出一幅幅美丽的画卷,等待着旅人的探寻,本篇攻略将带您领略房山的魅力,体验天净沙般的纯净与宁静。房山概述房...
彩域网今日直播,探索最新前沿资讯,一网打尽热门消息
随着互联网的快速发展,直播行业日益兴盛,越来越多的人选择通过直播平台获取最新消息和资讯,彩域网作为行业内的重要信息发布平台,其最新消息今日直播吸引了众多网友的关注,本文将围绕彩域网最新直播内容,为您带来一场前沿资讯的...
今日篮球解密,全方位解析最新消息新闻
篮球运动一直备受全球关注,无论是职业联赛还是国际赛事,每一个动态都能引起广大球迷的热烈讨论,我们将为您解密最新的篮球消息新闻,带您了解篮球世界的最新动态。NBA赛场动态在NBA赛场上,本赛季的争夺已经进入白热化阶段,...
云浮BIM公司行业地位显赫,国内排名及深远影响力解析
随着信息技术的快速发展,建筑信息模型(BIM)技术在国内的应用逐渐普及,云浮BIM公司作为业界的佼佼者,在国内市场上表现突出,本文将对云浮BIM公司的国内排名及其行业影响力进行探讨。云浮BIM公司的概述云浮BIM公司...
关注糖尿病,健康你我他,共同迎接健康挑战——2014年糖尿病日宣传
随着生活节奏的加快和饮食习惯的改变,糖尿病已经成为一种普遍的健康问题,为了加强公众对糖尿病的认识,提高人们的健康意识,2014年糖尿病日宣传活动应运而生,本文将围绕这一主题,介绍糖尿病的相关知识,宣传关注糖尿病的重要...
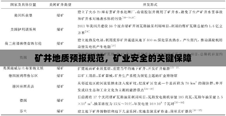
矿井地质预报规范,矿业安全的关键保障
随着矿业行业的迅速发展,矿井地质预报规范在矿业生产中的重要性日益凸显,矿井地质预报规范是指导矿井地质工作的基本准则,对于提高矿井安全生产水平、预防地质灾害具有重要意义,本文将详细介绍矿井地质预报规范的相关内容,以及其...













蜀ICP备2022005971号-1